公司概况
企业文化
联系吉林智辉社区体育活动有限公司
公司新闻
聚焦一线
党群活动
其他
公司产品
公司科研
医药板块
医康养
公告全文
人才招聘
招聘公告
培训活动
首页>关于
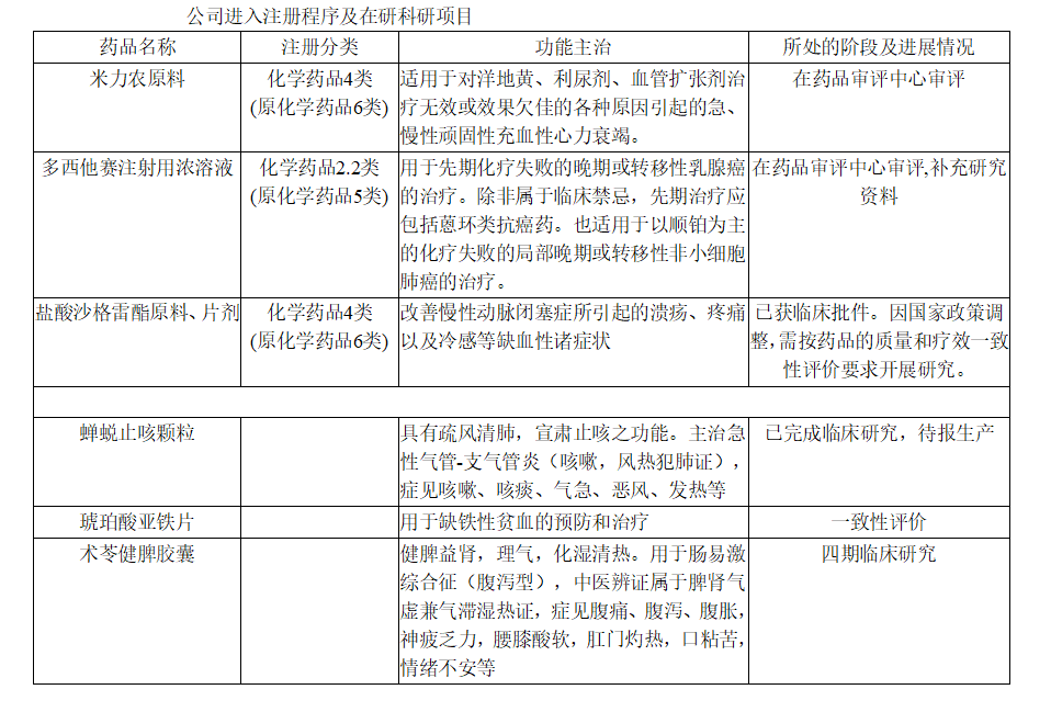
2019年度,公司投入科研经费43,915,066.29元,取得了一些阶段性研发成果,提升了公司的综合研发实力和核心竞争力,梯队品种的储备为公司稳定可持续发展奠定了坚实的基础。公司将按国家有关规定积极推进上述研发项目,并及时对项目后续进展情况履行信息披露义务。由于医药产品具有高科技、高风险、高附加值的特点,药品的前期研发以及产品从研制、临床试验报批到投产的周期长、环节多,容易受到一些不确定因素的影响,敬请广大投资者谨慎决策,注意防范投资风险。